Flow Laws
- Рейтинг: 0,0 (Нет оценок)
- Скачиваний: до 1 тыс
- Размер: 21.9 MB
- Возраст: 0+
Скриншоты
Описание приложения
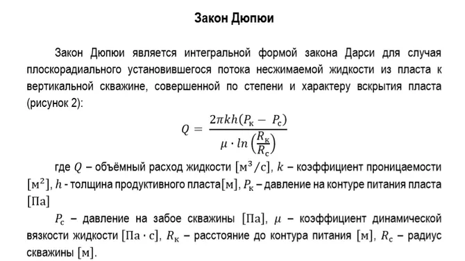
Цель приложения – научить студента анализировать математические выражения законов фильтрации Дарси и Дюпюи, оперировать разными размерностями физических величин, входящих в эти законы. Приложение предлагает студенту рассчитать один из параметров, входящих в закон фильтрации. Параметр и его размерность выбираются случайным образом. Программа проверяет ответ студента, ведёт статистику количества попыток ответа и правильных ответов.
Описание приложения
Цель приложения – научить студента анализировать математические выражения законов фильтрации Дарси и Дюпюи, оперировать разными размерностями физических величин, входящих в эти законы. Приложение предлагает студенту рассчитать один из параметров, входящих в закон фильтрации. Параметр и его размерность выбираются случайным образом. Программа проверяет ответ студента, ведёт статистику количества попыток ответа и правильных ответов.
Разработчик
Шеляго ЕвгенийВозможно, вам понравится

Duolingo: уроки иностранного
Изучайте английский, немецкий, французский, испанский и другие языки бесплатно.

Учи.ру 1–4 класс
Интерактивная образовательная платформа

Моя школа Дневник
Расписание и оценки

NetSchool
Официальный электронный дневник NetSchool, СГО и АСУ РСО.

Simpler: учить английский язык
Более 3000 слов, грамматика и практика!

СберKids
Безопасное и удобное приложение, которое научит детей управлять своими финансами

Дневник МЭШ
Расписание и оценки с mos.ru

Дневник.ру
Дневник.ру

Полиглот 16. Английский язык
Выучи английский за 16 часов

Stepik: онлайн курсы
Онлайн курсы

Госуслуги Моя школа
Всё о школьной жизни — оценки, расписание, домашние задания

Промышленная безопасность тест
Приложение тестирования по актуальным категориям промышленной безопасности

ЭПОС
Мобильное приложение «ЭПОС»

ГДЗ: мой решебник
ГДЗ.ру — готовые домашние задания
PictureThis - Узнай растение
Мгновенно идентифицируйте растения. Точно, быстро и содержательно!

GetCourse
Приложение для общения учеников с учителями.
NeuroNation
NeuroNation - упражнения для мозга

Полиглот. Английские слова
Учите английские слова в контексте.

Мобильный университет
Приложение для обучения специалистов индустрии красоты, медицины и ЗОЖ

Полиглот 32. Продвинутый курс
Выучи английский за 16 часов!

Яндекс Практикум: онлайн курсы
Более 70 онлайн курсов от python, excel, java и sql до маркетинга и дизайна!

Memrise: speak a new language
Изучай, как будто там живешь! Изучай 11 языков: английский, французский и другие

Петербургское образование. Электронный Дневник
Электронный Дневник для родителей и школьников, вся информация под рукой.

Онлайн школа Skyeng и Skysmart
Найдите репетитора по любому языку и школьному предмету для себя и ребенка